Process & Workflow Optimisation
This is pivotal in transforming how an organisation operates; streamlining workflows, limiting inefficiencies, and enhancing agility to serve both customers and the business more effectively. Business analysts employ a methodical and iterative approach to achieve this.


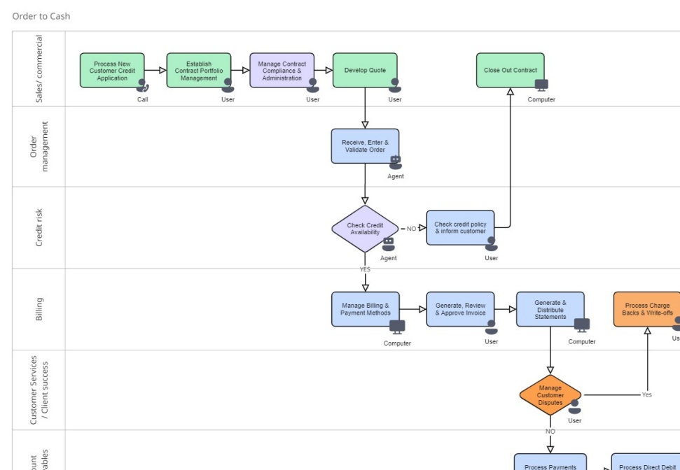
1. Mapping Current Workflows (As‑Is Assessment)
At the outset, analysts work closely with stakeholders to map the existing processes in detail. This involves:
- Conducting interviews and observing current practices
- Documenting workflows using flowcharts, swimlane diagrams or BPMN
- Identifying handovers, bottlenecks, variation and delays
This "as‑is" modelling helps visualise workflows, roles, systems and key metrics like lead time and error rates.
2. Analysing and Diagnosing Inefficiencies
Once workflows are visualised, analysis begins:
- Applying root‑cause techniques (e.g. 5 Whys, fishbone diagrams)
- Highlighting bottlenecks, duplicated effort, waste and compliance issues
- Quantifying workload, delays, error rates and cost implications
This enables focused diagnostics on where the most value lies in reducing friction.
3. Designing Future State (Target Process Blueprint)
Analysts then collaborate with stakeholders to design an optimised future state:
- Simplifying and merging steps to eliminate inefficiencies
- Clarifying roles and reducing handover complexity
- Integrating process governance and control points
- Defining key KPIs: cycle time, promptness, error rate, cost
This "to‑be" model often starts in workshops, then is formalised into polished designs for alignment.
4. Testing and Refining New Workflows
Prior to rollout, processes undergo prototyping:
- Essential steps are piloted manually or in limited scope
- Feedback from users and metrics are gathered
- Iterations refine flow, roles and exception handling
This avoids disrupting core operations and tests the optimised design in practice.
5. Automation & Tool Integration
Optimisation often involves technology:
- Identifying repetitive, rule‑based tasks for automation
- Evaluating workflow tools, RPA or scripting solutions
- Planning and supporting integration with existing systems (ERP, CRM, HRM)
This ensures process digitalisation is seamless, reliable and user‑friendly.
6. Training, Communication & Change Management
A critical success factor is user adoption:
- Co‑creating training materials, SOPs and run‑books
- Workshops, roadshows and small‑group training sessions
- Maintaining feedback loops for users to report issues or improvements
This cultivates ownership and lessens resistance to change.
7. Measurement & Continuous Improvement
Optimisation is never finished:
- Establishing process KPIs with live dashboards
- Monitoring deviations and alerting for corrective action
- Periodic reviews to capture new friction or evolving needs
This ensures the optimisation remains effective and adaptive.
Why This Matters
- Faster, leaner workflows that cut delays and waste
- Greater service quality, fewer errors and inconsistencies
- Stronger staff engagement, with clear process ownership
- Better technological alignment, via automation and system integration
- Built-for-evolution model, transforming optimisation into a habit
At Bright Lambs, we believe real optimisation goes beyond methodology—it requires empathy, involvement, and iterative refinement. Systems and tools matter, but lasting success comes from designing workflows people understand, trust and live every day.

